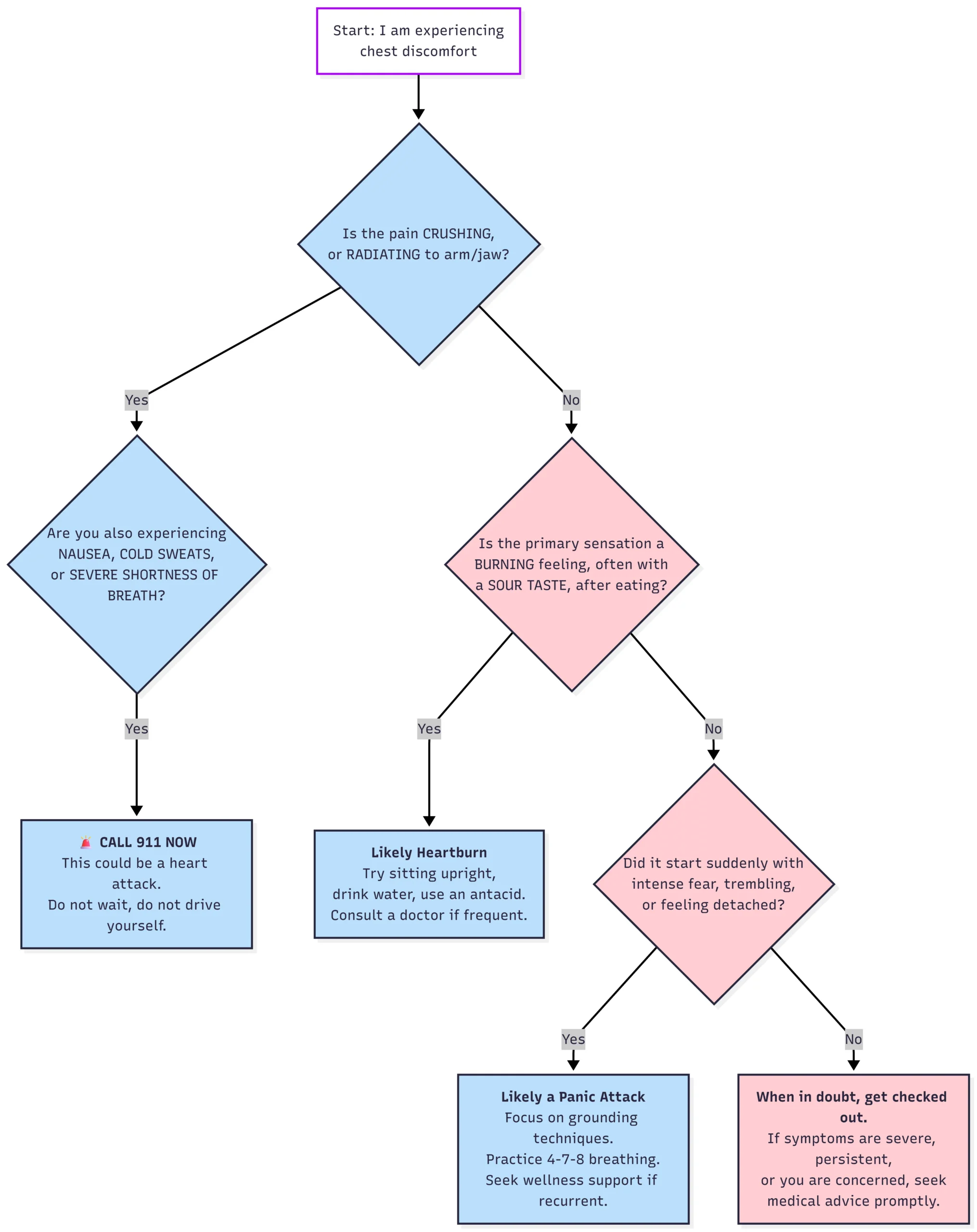
You feel a sudden tightness in your chest… is it stress or something serious? Panic attacks, heart attacks, and heartburn are three distinct conditions that can cause discomfort, but they have different causes and symptoms.
🚨 STOP. READ THIS FIRST.
If you feel pressure, squeezing, or heaviness in your chest — especially if it spreads to your jaw, arm, or back — CALL 911 IMMEDIATELY.
⚠️ Do not drive yourself. Do not wait to see if the pain passes. This website provides wellness education only and is not a substitute for professional medical advice or emergency treatment.
Panic attacks are sudden episodes of intense fear or anxiety that trigger severe physical reactions, even when there is no real danger. Symptoms can include rapid heartbeat, shortness of breath, dizziness, and chest pain, which can sometimes be mistaken for a heart attack. However, panic attacks are primarily psychological and usually arise from anxiety disorders or stress.
On the other hand, heart attacks occur when blood flow to the heart is blocked, often due to a buildup of plaque in the arteries. This can lead to severe chest pain, tightness, pressure, and other symptoms such as nausea, sweating, and pain radiating to the arm or jaw. Heart attacks are a medical emergency and require immediate attention.
Heartburn is a digestive issue caused by stomach acid flowing back into the esophagus. It typically presents as a burning sensation in the chest or throat, often after eating. Heartburn is less severe than a heart attack and is usually related to dietary choices or conditions such as gastroesophageal reflux disease (GERD).
In summary, while panic attacks, heart attacks, and heartburn can share some similar symptoms, like chest pain, they are fundamentally different conditions with unique causes and treatments. It’s essential to identify them so that they can seek appropriate care correctly.
Comparison of Panic Attacks, Heart Attacks, and Heartburn
While these conditions can sometimes be confused, they are distinct medical conditions with different causes, symptoms, and treatments.
| Feature | Panic Attack (Wellness Focus) | Heart Attack (Medical Emergency) | Heartburn (Digestive Discomfort) |
|---|---|---|---|
| Primary Cause | Stress Response: A misfiring of the body’s “fight-or-flight” system due to anxiety, stress, or triggers. | Blocked Blood Flow: A physical blockage (often a clot) in a coronary artery, stopping blood from reaching the heart muscle. | Acid Reflux: Stomach acid flowing back up into the esophagus. |
| Nature of Chest Sensation | Sharp, Stabbing, or “Fluttering” pain, often localized. Can feel “tight.” | Pressure, Squeezing, or Heaviness like “an elephant on my chest.” Often spreads. | Burning sensation rising from the stomach up through the chest/throat. |
| Key Associated Symptoms | Rapid heartbeat, trembling, shortness of breath, sense of impending doom/detachment, tingling. | Pain spreading to arm/jaw/back, cold sweat, nausea, lightheadedness, extreme fatigue. | Sour/bitter taste in the mouth, sensation of food coming back up, discomfort after eating. |
| Typical Duration | Peaks within 10 minutes, subsides within 20-30 minutes, though anxiety may linger. | Persists or Worsens over minutes. Discomfort lasts more than a few minutes. | Can last from minutes to hours, often related to meals or lying down. |
| Triggers (Wellness Context) | Stress, specific fears, crowded places, overwhelming thoughts. | Not typically “triggered” in a moment, but risk factors include exertion, extreme stress, or cold. | Spicy/fatty foods, caffeine, alcohol, lying down after eating, and stress. |
| Immediate Action (Wellness-Oriented) | 1. Ground Yourself (5-4-3-2-1 technique). 2. Regulate Breathing (4-7-8 method). 3. Reassure Self (“This will pass”). | 🚨 CALL EMERGENCY SERVICES (e.g., 911) IMMEDIATELY. Do not drive yourself. Chew aspirin if advised and not allergic. | 1. Sit Upright. 2. Take an Antacid. 3. Sip Water. |
Preventing Panic Attacks, Heart Attacks, and Heartburn – Key Differences:
While these three conditions may share some symptoms, they have distinct causes and require different prevention strategies.| Condition | Causes | Prevention Strategies |
|---|---|---|
| Panic Attacks | Mental health, stress Often triggered by stress, anxiety, or underlying mental health conditions. | Therapy, stress management, and medication.
|
| Heart Attacks | Atherosclerosis Primarily due to atherosclerosis, a buildup of plaque in the arteries leading to the heart. | Healthy lifestyle, medication, and regular check-ups.
|
| Heartburn | Acid reflux Occurs when stomach acid flows back up into the esophagus. | Dietary changes, lifestyle modifications, and medication.
|
Chest Pain Symptom Checker: Find Your Next Step.

Can Obesity Cause Heartburn and Heart Problems?
Obesity can significantly increase the risk of developing various health conditions, including panic attacks, heart attacks, and heartburn.
Here’s a breakdown of these relationships:
Obesity and Panic Attacks
- Indirect Link: While obesity is not a direct cause of panic attacks, it can contribute to factors that increase the risk, such as:
- Stress and Anxiety: Obesity can lead to social isolation, discrimination, and low self-esteem, which can contribute to stress and anxiety.
- Sleep Disorders: Obesity is often associated with sleep apnea and other sleep disorders, which can disrupt sleep and contribute to anxiety and panic.
Heart Attacks and Obesity
- Direct Link: Obesity is a significant risk factor for heart disease, which can lead to heart attacks. Excess weight can contribute to:
- High Blood Pressure: Obesity increases the workload on the heart, which can lead to elevated blood pressure.
- High Cholesterol: Obesity is often associated with elevated LDL (“bad”) cholesterol and reduced HDL (“good”) cholesterol.
- Type 2 Diabetes: Obesity can increase the risk of developing type 2 diabetes, which is a significant risk factor for heart disease.
Obesity and Heartburn
- Direct Link: Obesity can contribute to heartburn by increasing pressure on the lower esophageal sphincter, a muscle that prevents stomach acid from flowing back up into the esophagus. This condition is known as gastroesophageal reflux disease (GERD).
This tool is for informational and wellness guidance only. It is not a medical diagnostic device. When in doubt, always err on the side of caution and seek professional medical attention.”
Source & Credits:
https://www.healthline.com/health/heart/heart-attack-vs-heart-failure#heart-attack
https://www.mayoclinic.org/diseases-conditions/heart-disease/in-depth/

Innovation is transforming healthcare for the better!
Thanks
Thanks for sharing. I read many of your blog posts, cool, your blog is very good. https://www.binance.com/de-CH/register?ref=UM6SMJM3
Thanks for sharing. I read many of your blog posts, cool, your blog is very good.